电子技术论坛

 找回密码
 快速注册

QQ登录

只需一步,快速开始

搜索
搜索附件  

热门下载

© 电子技术论坛 文件下载中心

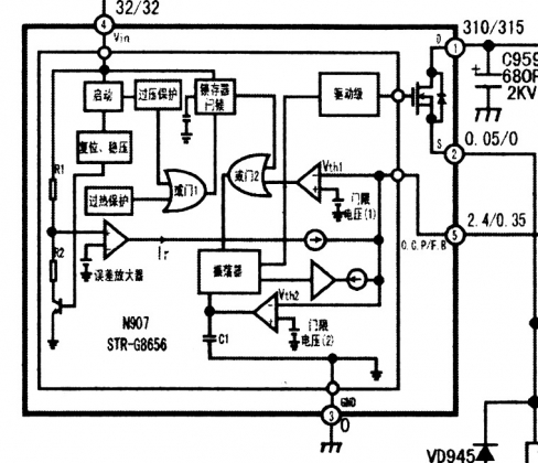
G8656电源.JPG

 

请问长虹PF2591E电视故障三无!!!
请问长虹PF2591E电视故障三无!!!断开行部分通电发现变压器中发出滴答滴答的声音,测+B电压随着声音在80V左右抖动!300V滤波电压正常!好像是保护,,,求高手指点

你是否断开行变+B输入脚,用一只100W220V的灯泡,串入+B与行变+B输入脚之间试机?若灯微亮,+B10-25V不稳定,是电源负载能力不足,代换排除电源块周边的二极管(尤其注意VD803),电阻,电容等的不良故障,就只有换电源块了。
G8656电源.JPG

手机版|家电维修技术论坛 ( 鄂ICP备09003585号-2 )

GMT+8, 2026-5-3 09:34 , Processed in 0.170863 second(s), 8 queries , Gzip On, MemCache On.

Powered by Discuz! X3.4

Copyright © 2001-2020, Tencent Cloud.

CopyRight © 电子技术论坛
电子邮箱:8794149@qq.com | 联系 QQ:3081868839 | 官方网址:www.dzdu.com

Qiji. All Rights Reserved


服务条款 | 站长声明

Wuhan Qiji Technology Co., Ltd.武汉奇迹科技有限公司版权所有


鄂ICP备09003585号-2鄂公网安备42010602000420号

返回顶部